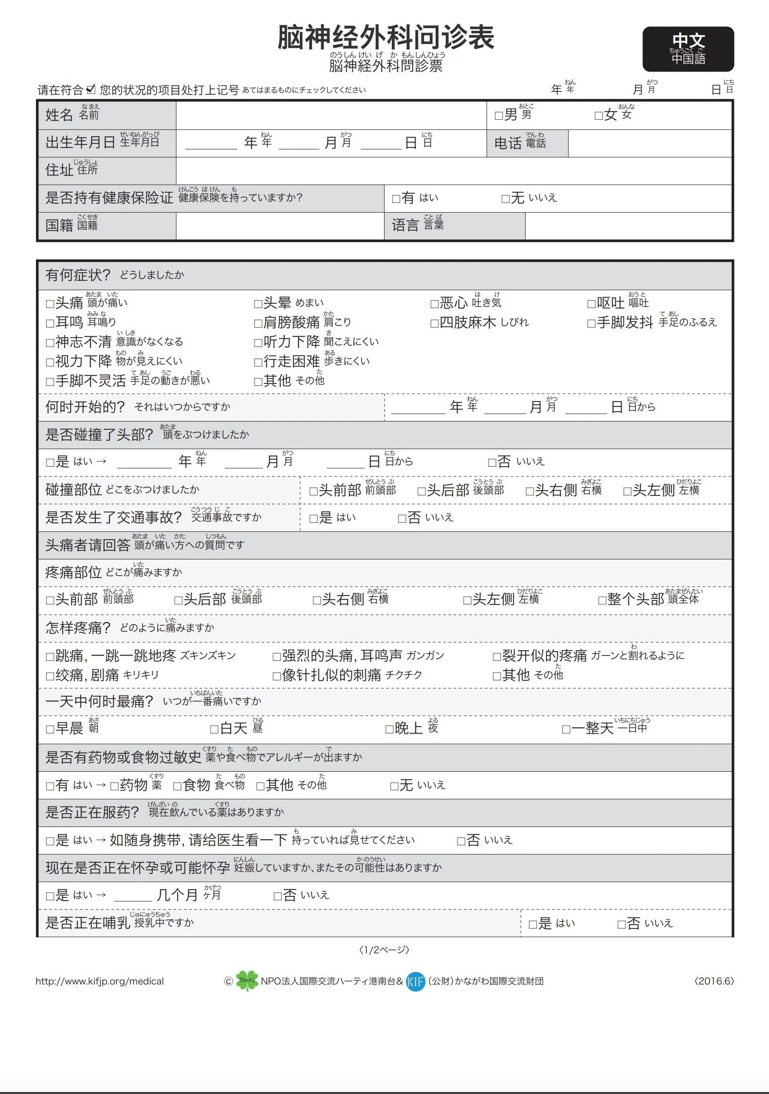
在日本留学的小伙伴们在去医院的时候,对着一大堆的专业术语肯定是一个头两个大吧!如何能够用简单的语言告知医生自己的身体状况,以及获取对症治疗,想必是大家关心的一个议题。今天,我们就来和大家聊一聊,在日本的医院填写问诊单的时候会遇到的一些单词。在文章的最后,附有中日双语版本的「全科」的问诊表,有需要的小伙伴建议收藏,以备不时之需。
日
はじめて行く病院や薬局では、問診票を記入しなければなりません
中
在第一次去的医院和药房,必须要填写问诊单。
日
問診票の質問の内容はどの病院や薬局でもだいたい同じパターンですから、準備しておけば書くことができます。
中
任何医院和药房的问诊单,提问内容都差不多是同样的格式,所以提前准备一下就可以填写。
日
例として問診票を使ってどのように記入していくか、見ていきましょう。
中
我们现在以问诊单作为例,来看看如何填写吧。
日
「氏名」、「生年月日」、「年齢」、「住所」、それから、「電話番号」です。
中
“shimee(姓名)”、“seenen-gappi(出生日期)”、“nenree(年龄)”、“juusho(住址)”,然后是“denwa-bangoo(电话号码)”。
日
名前や住所のあとは、あなたの「体調」についての質問です。
中
名字和住址的后面是关于你“taichoo(身体状况)”的提问。
日
「どうなさいましたか」はどうして今日病院に来たかを聞いています。
中
“Doo nasaimashita ka”是在询问你今天为何来医院
日
体の具合が悪いときは、「体調が悪い」のところに、頭が痛いとか、のどが痛いとか、自分の症状を書きます。
中
身体不适时,在“Taichoo ga warui”的地方填写头痛或者嗓子疼等自身的症状。
日
その場合は「いつからですか」のところで、いつから体調が悪いかを記入します。
中
这种情况要在“Itsukara desu ka”的地方填写上身体从什么时候觉得不舒服的。
日
「健康診断」や「予防接種」をしに行ったときは、その部分を選びます。
中
“kenkoo-shindan(体检)”或“yoboo-sesshu(预防接种)”时,要选择相应部分。
日
「現在治療中の病気、または過去に大きな病気にかかったことがありますか」というのは、今、治療している病気があるか、今までに大きい病気をしたことがあるかを聞いています。
中
“Genzai chiryoo-chuu no byooki, matawa kako ni ookina byooki ni kakatta koto ga arimasu ka”,是询问现在是否有正在治疗中的疾病,或者过去有无患过重大疾病。
日
ないときは「ない」に丸をします。
中
如果没有,就在 “nai”上画圈。
日
あるときは、「ある」に丸をして、「かっこ」にその病気の名前を書きます。
中
如果有,就在“aru”上画圈,并在括号里填写该疾病的名称。
日
自分の病気を日本語でなんというか、調べてメモしておくといいですね。
中
最好是提前查询并记下自己的疾病用日语怎么说。
日
「現在、服用中の薬はありますか」これは、今飲んでいる薬はあるかを聞いています。
中
“Genzai fukuyoo-chuu no kusuri wa arimasu ka”,这是询问现在是否有正在服用的药物。
日
「女性の方のみお答えください」は、女の人だけ答えてくださいという意味です。
中
“Josee no kata nomi okotae kudasai”的意思是仅限女性回答。
日
「現在、妊娠中ですか」は今、妊娠していますかという意味です。
中
“Genzai ninshin-chuu desu ka”的意思是现在是否怀孕。
日
「授乳中ですか」は、今、授乳していますかという意味です。
中
“Junyuu-chuu desu ka”的意思是现在是否是哺乳期。
日
自分の症状や体についていつでも答えられるように、準備しておくと安心です。
中
提前做好准备,能随时回答出自身的症状和身体情况,就能较为放心。
日
漢字が分からないときは、ひらがなで書いても大丈夫です。
中
不知道汉字的时候,也可以用平假名填写。










